· 智慧家政 ·
一、产品概述
当前,IT负责人正面临着业务模式转变、软硬件成本和人力成本等资源不断上涨的巨大压力。随着业务需求的日益增加,行业内出现了一种全新的解决方案,旨在通过云计算技术对数据层面、架构层面、应用层面进行优化后的复用,从而激活政府及企业客户的存量IT资源,降低其信息化持续改进成本,支持政府及企业客户更好的完成战略目标和业务目标。
中软云zosoft X +(SAAS)服务平台,就是凭一个账号和密码,便可轻而易举地工作,处理企业的全部业务,解决传统企业受办公环境和电脑环境的约束的问题;只要能上网就能登陆使用,不受时间和空间限制;无须购置和托管服务器,无须专业IT人员,无须系统维护; 可以根据自己的业务需求灵活选择功能“插件”,数据打通,无缝升级,办公平台简单、整洁,人性化程度前所未有;采购、销售、库存、收入、费用、成本、利润等信息的全方位动态在线掌控和管理,为领导的决策提供数据支持。
产品理念:
产品即服务 服务即产品
开发理念:
1.数据化:平台即数据,信息即数据。
2.互联网+:“互联网+”,就是“传统行业+互联网”。
3.人性化:以现实工作环境“插件式”配置。
技术优势:
个性化定制,只要点击鼠标,您就能定制用户界面、功能模块、业务流程和业务对象,并可先从业务处理功能开始,后期再扩展到整个系统,为企业节约成本,让员工容易适应。
二、产品功能
专门为家政客户服务的实用性在线管理软件,它主要包括基本信息、客户管理、回访登记、预警管理、查询管理五大管理模块。
1、家政服务员增加录入时间、类型、状态,按照上岗和未上岗分组;
2、客户档案增加未签约状态,解决客户咨询后未立即签约的情况;
3、客户签约录入家政服务员条件是与客户签约要的服务项目保持一致。
4、客户签约之后系统自动更新家政服务员的状态为上岗,合同结束后为未上岗。系统界面简洁优美,操作直观简单。
基本信息:
服务项目、家政服务员资料、公司名称。
客户管理:
客户档案登记、客户签约登记、更换家政服务员三部分。
回访管理:
回访提醒和历史回访记录查看两部分。
预警管理:
合同到期提醒、客户生日提醒和家政服务员生日提醒三部分。
查询管理:
未签约客户查看、未签单家政服务员查看、客户组合查询和按合同编号查询四部分。
三、产品价值
1.工作效率高,流程规范
业务电子化——进货、销售、入库、出库、收款、付款、盘点等业务全程电子化,避免因手工操作容易导致的差错。
流程规范化——销售、采购、仓储、财务等各部门按规范的流程作业,彼此协同,使公司各项业务自动运转
支持在线订货——中软云电商系统无缝集成后,经销商订货不再通过电话和传真,而是直接进入系统,可随时查询产品库存信息、下单、跟踪订单状态。
2.账目清晰,查询高效
盈亏状况清楚明白——每天发生的进销存业务录入、审核后自动生成财务报表,盈亏状况及时掌握。
往来对账清楚明了——可随时与每一家供应商快速准确地对帐,彼此之间的应收应付清楚明白;分销订货平台可实现与经销商自动对账,快速准确。
3.决策有数字依据
实时掌控经营状况——准确掌握每天的进货、销售、库存、现金、回款、往来、费用等经营状况;
领导决策有依据——凭借真实有效的经营数据,为决策提供数字依据,哪些货品该备货了、哪些货品该促销了、哪些货款该催收了……,决策不再拍脑袋!
4.用着方便、省心、安全
方便——用户只要能上网就能登陆使用中软云X+,不受时间和空间限制。
省心——企业无需购置和托管服务器,无需专业IT人员,无须费心系统维护;系统持续升级优化,不断完善系统功能,提升系统运行性能;用户无论遇到任何问题,在线客服及时响应,一对一解决问题。
安全——高端服务器异地部署,即使主服务器遇到突发故障,系统自动切换到备用服务器;7x24小时电信服务器运维监控,免受恶意攻击;数据实时备份,归企业私有,可根据用户需要随时导出。
利用身份验证、数据加密、权限管理、阿里云服务器、异地容灾、云端存储等技术,切实保障用户数据安全,让您安心管理生意。
电脑、手机无缝切换、数据同步、智能高效,让您随时随地管理生意。
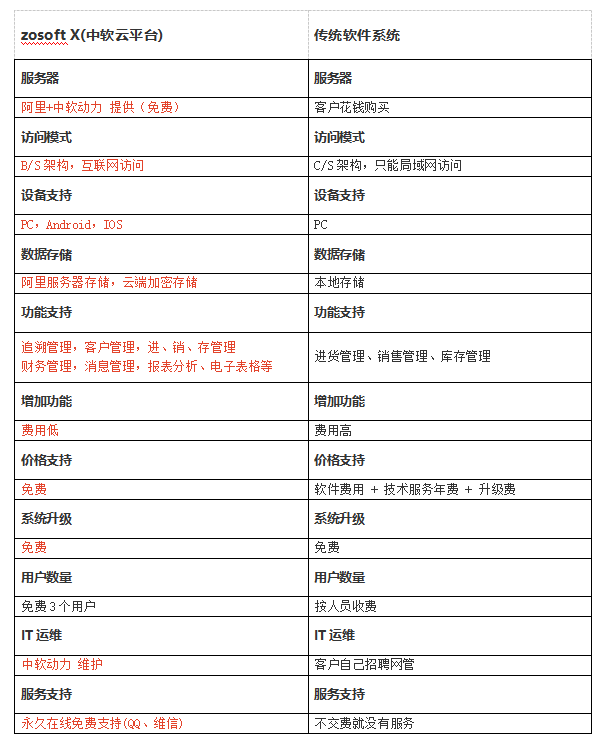
四、产品优势
注:免费版为进销存X系列产品
五、成功案例
经过15年的项目历练,已有10000余家企业选择中软云智慧管理系统,从企业业务管控能力、综合保障能力、产品创新能力等方面,全方位促进企业的数字化水平,为企业实现信息化向智能化的突破,提供了有效的支撑。









