您好,
欢迎访问
中国AGV网(www.chinaagv.com)
!
帐号管理
收藏夹
退出
消息
0
请登录
免费注册
手机关注
微信号:chinaagv
关注官方微信
m.chinaagv.com
手机扫码看新闻
我的办公室
销售
发布产品
管理产品
求购
发布求购
管理求购
添加收藏
关于我们
广告服务
广告服务
关键词排名
会员升级
帮助中心
常见问题
买家帮助
卖家帮助
问题反馈
网站导航
资讯
企业
品牌
产品
采购
视频
展会
专题
首页
资讯
企业
品牌
产品
采购
视频
展会
专题
安全
地图
自动导向车
自动化系统
特种机器人
服务机器人
零部件
资讯
资讯
企业
品牌
产品
采购
视频
展会
专题
搜索
发布询价单
资讯首页
最新资讯
行业资讯
企业动态
新品发布
人物访谈
智慧工厂
应用案例
智能技术
工业机器人
工业安全
服务机器人
参考数据
展会动态
更多
趣闻视频
工业物联网
解决方案
前瞻分析
创新格局
前沿科技
AGV百科
您的位置:
首页
>
资讯 搜索
关键字:
智能仓储
(
共
221
条|
8
/
15
页
)
首页
资讯
排序方式
按时间
按人气
最新资讯
我网原创
视频资讯
展会资讯
公司动态
智能仓储
模式下的自动化立体库与智能平库有何不同?
导读:随着我国“智能制造2025”的提出与发展,
智能仓储
模式(自动化立体库和智能平库)由于它自身独特的优势, 在制造企业内的应用已经越来越多,特别是医药、机械、汽车、食品饮料等行业。自动...
企业动态
作者: 汇聚自动化
2020-04-16 09:04
库比克:
智能仓储
解决方案
智能仓储
物流实现物流与生产的高效对接,使工厂内部的原材料、半成品、成品及零部件等存储和输送更加智能、高效。一站式
智能仓储
解决方案不是简单的设备组合,而是以系统思维的方式对设备功能的充...
行业资讯
作者:库比克工业集团
2020-04-10 15:25
工业4.0时代,意欧斯致力打造
智能仓储
系统
当前,在“互联网+”、“工业4.0”、“中国制造2025”时代背景下,基于高性能廉价传感器、AI 技术、机器人等新兴技术,仓储行业正经历一场智能化大变革。一直致力于行业标准化研究,不断做大做深...
企业动态
作者:意欧斯
2020-04-08 13:51
意欧斯
智能仓储
系统,助力工厂实现智能制造模式
随着新工业革命时代的发展,人力劳动在现代制造业中显现出很多不足,比如成本上涨、效率低下、频繁出错等,传统制造业亟待转型。相比,
智能仓储
系统则体现出很大的优势,不仅能够降低人力成本,提...
企业动态
作者:意欧斯
2020-04-01 14:08
堆垛机+穿梭车案例分享丨南京音飞集团
智能仓储
系统 让物流仓储更快更优
如今智能制造体系中,物流仓储在原材料和成品的管理中扮演极重要的角色。企业工厂纷纷建置自动化立体仓库,投入有轨巷道堆垛机、穿梭车等自动化设备,整合系统发挥最大功效,实现货品迅速存取、高...
企业动态
应用案例
作者:南京音飞储存集团
2020-03-21 09:19
医疗行业
智能仓储
已成为大势所趋
新冠病毒战“疫”已经打响一个月了,在这一个月中,医药行业的一切动向无时无刻不牵动全社会的每一根神经,同时,由于此次疫情具有极高传染性的特征,使得医药行业智能车间、
智能仓储
的强大优势越...
行业资讯
作者:优为智造
2020-02-22 08:47
智能仓储
怎么玩?这篇文章给你答案
随着经济发展、科技进步,物流业也迎来了新一轮的产业革命。在“互联网+”战略的带动下,智慧物流、
智能仓储
等理念迎来热潮,仓储精细化管理将持续提升。下面,我们分享了3个
智能仓储
的案例,以下...
行业资讯
作者:中物联医药物流分会
2020-01-19 13:35
智能机器人助力仓储自动化,意欧斯领跑
智能仓储
在所有产业都在朝向更加科技化的方向发展时,物流仓储行业因为巨大的需求也不得不选择利用更高科技的产品,提升工作效率降低出错率,以博得在市场立足的机会。其中以意欧斯为代表的高新技术企业在...
企业动态
作者:意欧斯
2020-01-16 17:09
意欧斯AGV工业机器人开启
智能仓储
新时代
随着现代科技的进步,国内AGV品牌发展迅猛,人工智能化程度也越来越高。AGV系统凭借着全自动化程度高、灵敏、安全等优势,在一些较为单一的生产流水线,已经完全可以实现机器人智能操作,特别是在...
企业动态
作者:意欧斯
2020-01-16 15:47
原创
未来以无人机和AGV等主导的
智能仓储
——如何使企业受益?
一般来讲,仓库运营是制造过程的基础。管理供应链并按时向生产团队交付库存对于保持团队按计划并及时将货物交付给客户至关重要。但是,仓库不仅是开展业务所必需的成本中心。相反,在这里,公司可...
行业资讯
作者:倚歌
2020-01-15 14:01
意欧斯AGV机器人,助推
智能仓储
行业新发展
双十二刚过,运输行业又经历了一个高速运转的阶段,在科技飞速发展全行业逐渐步入自动化生产的时代,AGV机器人的运用也逐渐得到普及,作为助推电商仓储及智慧物流的关键性机器,意欧斯AGV机器人凭...
企业动态
作者:意欧斯智能科技
2019-12-20 11:40
快仓CEO杨威:
智能仓储
机器人全链条优势凸显,全球四大家族必有中国一席
2019年,是5G、人工智能等前沿技术带来世界变局的一年,中国企业在这场变局中的作用、地位都发生了令人无法忽视的变化,这一切受到国际商业媒体的高度关注。12月9日,《哈佛商业评论》公布了第三届...
企业动态
作者:快仓PR
2019-12-13 13:37
AGV及WMS在
智能仓储
系统的作用
随着我国用人成本及用地租金的不断提升,
智能仓储
系统得到了快速发展。在建设
智能仓储
系统中,很多厂家都希望能对当时生产这个产品的生产线、批次,所用材料,生产人,操作时间,动作记录等进行追...
行业资讯
作者:米克力美
2019-12-04 14:09
智能仓储
解决方案是AGV小车的核心竞争力
丹巴赫机器人可以提供一套完整的
智能仓储
解决方案,AGV小车是其中重要的一环,之前,人们在选择AGV小车的时候,都是从AGV小车自身来寻找竞争力和选择的优势,但是这样恰好进入了一个误区,
智能仓储
...
企业动态
作者:丹巴赫机器人
2019-11-20 15:26
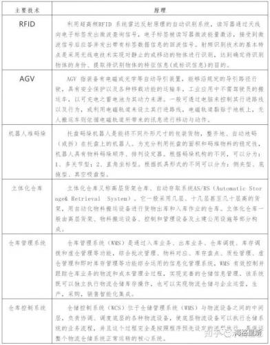
一张图看懂
智能仓储
主要技术分类,值得收藏!
智能仓储
系统是运用软件技术、互联网技术、自动分拣技术、光导技术、射频识别(RFID)、声控技术等先进的科技手段和设备对物品的进出库、存储、分拣、包装、配送及其信息进行有效的计划、执行和控...
企业动态
作者:海格里斯
2019-11-20 08:57
共
221
条|
8
/
15
页
首页
上一页
6
7
8
9
10
下一页
末页
热点资讯
1
重大消息!优必选拟以16.65亿收购锋龙股份
2
天创机器人入选江苏省首批培育数据技术和服务企业名单
3
哈曼拟以15亿欧元收购采埃孚ADAS业务
4
蚂蚁机器人×一汽物流,打造汽车行业室外超大超重搬运新标杆
5
现代汽车预告CES 2026发布人工智能机器人战略
6
Voyant Photonics发布Helium全固态4D FMCW激光雷达
7
解读《逐步迈向更高的可持续性--林德物料搬运2024可持续发展报告》
8
成功验收丨威迈尔机器人多品牌混合调度系统赋能精密制造
9
立镖欧洲首个AirRob自动化仓库存储系统在捷克投入运营
10
2026中国具身智能与人形机器人创新峰会
推荐图文
2021年叉车AGV加速发展
王清宪省长在埃夫特调研时指出:模式创新加快技术创新和产品创新的落地
AGV小车—汽车发动机行业应用现场
美国Formic Technologies公司为制造商提供低时薪的租赁工业机器人服务
医疗用AGV小车大显身手,实现医院物品传输自动化!
宾通智能CEO龚超慧:排产决策是智能生产的关键
干货 | 详解海柔创新3C制造智慧物流方案新实践
再迎机器人产业“过江龙”,顺德北滘万亩机器人小镇正逐步成型!
优艾智合荣获「最佳数智化赋能」奖
大城小事 | 一个平凡而又不平凡的工作日
最新资讯
更多>>
Circus SE的餐饮机器人入驻梅赛德斯-奔驰辛德芬根基地
1X与EQT达成战略合作:计划在2026—2030年向其全球企业“开放”最多1万台人形机器人NEO
欧洲投资银行向Comau提供5000万欧元融资:加码机器人与先进自动化研发
物理人工智能时代:机器必须先学会看才能思考
京瓷将在2026 CES 展示水下物联网、专有人工智能成像技术和新型自动驾驶传感器
Richtech Robotics以“轮式类人+双臂操作”展示面向商业与工业的移动作业平台
Primech AI将携全自主卫生间清洁机器人亮相CES 2026
天创机器人荣膺江苏省煤炭学会科学技术进步奖一等奖
为「全」场景而生:海康机器人多形态2.5D视觉检测系统全面发布
邀请函 | 擎朗智能诚挚邀您共赴2026 CES
官宣 | 迦智科技发布具身智能全栈解决方案
关注官方微信
手机扫码看新闻