近些年,我国航空航天的发展,从“望尘莫及”到“望其项背”,再到与世界强国同台竞技,实现了跨越式发展。新质生产力也逐渐成为推动我国经济发展的新引擎,在仓储物流领域,AGV无人搬运设备就属于新质生产力的代表之一。
目前,市场上应用广泛的AGV导航方式主要有电磁导航、磁条导航、二维码导航、激光导航、视觉导航等,而在航空航天领域运用较早的是激光导航方式,其根因主要是生产线多为保密车间,尽可能降低对现场环境改造以及后期维护、辅材更换的频次,激光导引最大的优点是定位精确,技术先进,地面无需其他定位设施,行驶路径可灵活多变,能够适合多种现场环境。寻迹智行助力某航天动力研究所内部物流智能化、无人化水平提升。
客户需求
AMR小车需与现场设备对接:产线PLC、立库、缓存台、刀具工位点、五轴线、自动门等;
保密生产车间,现场不允许使用相机设备、不可新增反光柱等辅材;网络设备不可新设,仅允许延用原有设备;
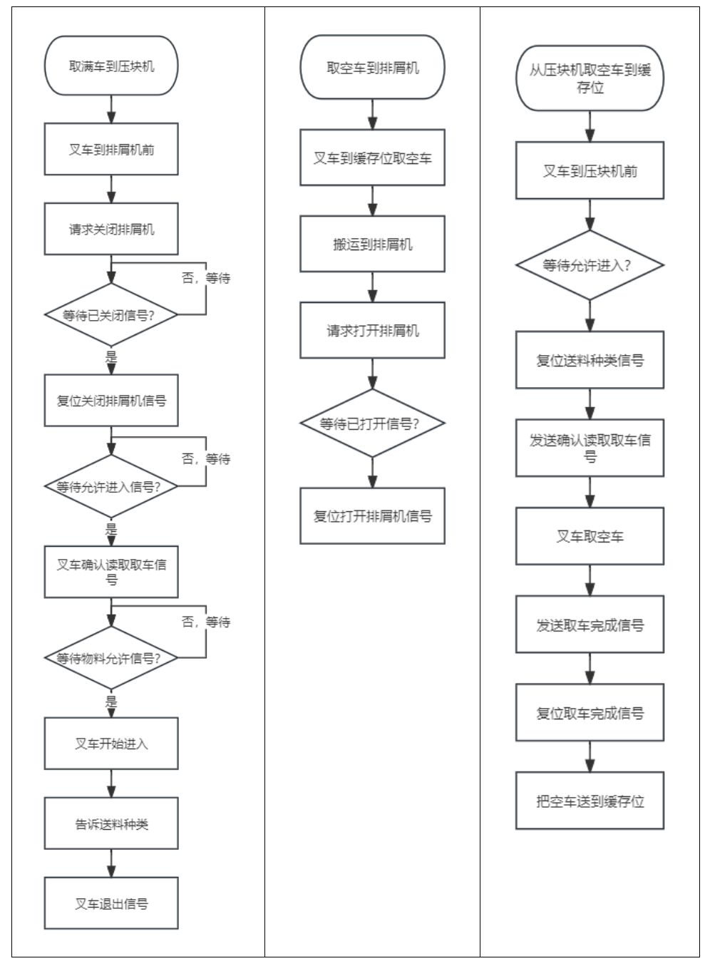
舵轮AMR作业实现三种即停即走业务流程,并需要和CPS信号交互,允许后才可执行动作;
CPS会一次性下发3个无序任务至无人叉车作业,中间件需要将三个任务排序。
一站式解决方案
定制化车体:差速式AMR8台、双舵轮式AMR2台、紧凑型堆垛叉车2台、充电桩4台;
软件系统:RMS中央调度系统、完成对接业务流程所涉及外部系统。
项目亮点
1、存取准
基于保密性,现场不允许使用任何相机设备(如二维码相机、栈板识别相机),盲叉盲取,对接精度高达正负10mm;
2、调度强
一套调度系统实现三种不同运动控制模型,多种车型,同一场景内综合调度,高效动态交管,确保厂内内部物流安全;
3、对接快
数十家软件系统技术协议对接、近10个人机共用自动门对接,且确保系统控制开门后,人为按下降按钮失效;
4、交付短
项目前期沟通至完成部署实施上线,仅短短60天。
此次项目完美快速交付,寻迹智行获客户高度好评,随着市场的推进,无人搬运AMR场景的应用越发多元,应用行业也日益宽泛普及;场景应用也朝着大型化、人机混合、多设备协同、按需作业等多元复杂场景发展;作为智能物流基础设备及技术研发者,寻迹智行始终以场景实际需求出发,通过安全可靠的机器人产品及柔性化的解决方案帮助解决痛点问题,助力实现物流自动化、数字化转型升级,为创造一个更加智能、高效、安全和可持续的物流新世界而前行。
苏州寻迹智行机器人技术有限公司是一家致力于全系列智能移动搬运机器人AGV/AMR研发、设计、组装、销售、实施部署、售后一体化企业,目前主营产品有:AMR机器人(含背负顶升、回转、辊筒、皮带、机械手臂);搬运叉车(含地牛平面搬运、堆垛式、前移举升式、平衡重式)、以及集群机器人中央控制系统(RMS系统),WMS系统,WCS系统等,同时为用户提供定制化的智能仓储搬运解决方案。
公司是一家由政府基金参投,同时也是苏州市相城区独角兽入库企业,曾先后荣获国家高新技术企业、江苏省科技型企业、以及苏州阳澄湖领军人才企业、姑苏天使等荣誉称号。公司拥有稳定可靠的自主研发团队,现研发与技术人员占比公司50%,其中核心开发人员以硕博为主,具备了算法、软件、控制、机构等机器人系统的研发能力及定制化开发能力。目前产品已成功应用于汽车零部件、半导体、新能源光伏、3C电子、电线电缆、航空航天、生物医疗、电力行业等领域。
未来,我们将不断创新,不断进步,为工业领域的数字化转型和智能化升级提供更加优质的产品和服务。


