您好,
欢迎访问
中国AGV网(www.chinaagv.com)
!
帐号管理
收藏夹
退出
消息
0
请登录
免费注册
手机关注
微信号:chinaagv
关注官方微信
m.chinaagv.com
手机扫码看新闻
我的办公室
销售
发布产品
管理产品
求购
发布求购
管理求购
添加收藏
关于我们
广告服务
广告服务
关键词排名
会员升级
帮助中心
常见问题
买家帮助
卖家帮助
问题反馈
网站导航
资讯
企业
品牌
产品
采购
视频
展会
专题
首页
资讯
企业
品牌
产品
采购
视频
展会
专题
安全
地图
自动导向车
自动化系统
特种机器人
服务机器人
零部件
资讯
资讯
企业
品牌
产品
采购
视频
展会
专题
搜索
发布询价单
资讯首页
最新资讯
行业资讯
企业动态
新品发布
人物访谈
智慧工厂
应用案例
智能技术
工业机器人
工业安全
服务机器人
参考数据
展会动态
更多
趣闻视频
工业物联网
解决方案
前瞻分析
创新格局
前沿科技
AGV百科
您的位置:
首页
>
资讯
>
行业资讯
(
共
10543
条|
366
/
703
页
)
首页
资讯
排序方式
按时间
按人气
最新资讯
我网原创
视频资讯
展会资讯
公司动态
工业机器人及机器视觉系统
一、工业机器人及机器视觉系统人类想要实现一系列的基本活动,如生活、工作、学习就必须依靠自身的器官,除脑以外,最重要的就是我们的眼睛了,工业机器 人也不例外,要完成正常的生产任务,没有...
行业资讯
作者:库比克工业集团
2020-01-16 16:04
原创
叉车行业的“智能大战”
近几年来,AGV得到快速发展,技术日益成熟,应用领域覆盖了汽车制造、家电制造、仓储物流、3C电子、食品饮料等行业,更多的应用场景还在不断的发掘中,因此引起了行业内外的高度关注,不少行业外的...
行业资讯
作者:王少雄
2020-01-16 15:53
视频案例 | 澳洲最大的3PL如何让分拣效率提高200%?
TOLL悉尼36000平方米仓库自动化辊筒带分拣系统效率提高200%▼(视频来源:Swisslog)视频中演示的是瑞仕格(Swisslog)为物流巨头TOLL打造的订单交付解决方案。项目背景TOLL是澳大利亚最大的运输和...
行业资讯
作者:黑椒先生
2020-01-16 10:23
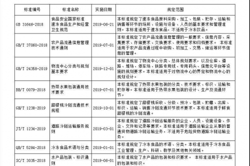
2019这些标准已实施,你知道吗?
2019年冷链物流发布实施标准总计20项,具体如下:2019年实施标准统计表
行业资讯
作者:海格里斯
2020-01-16 10:19
2020年物流装备技术新趋势
在中国仓储与配送协会副会长王继祥发表题为《中国经济形势与物流技术装备行业发展分析》的主题演讲中提出了从技术变革角度上的趋势看法:一是 先进适用型技术装备仍是市场主流他认为2020年,先进...
行业资讯
作者:海格里斯
2020-01-16 10:18
原创
未来以无人机和AGV等主导的智能仓储——如何使企业受益?
一般来讲,仓库运营是制造过程的基础。管理供应链并按时向生产团队交付库存对于保持团队按计划并及时将货物交付给客户至关重要。但是,仓库不仅是开展业务所必需的成本中心。相反,在这里,公司可...
行业资讯
作者:倚歌
2020-01-15 14:01
我国首艘自主航行货船“筋斗云0号”完成首航
央视新闻12月29日消息,近日,我国自主研发的首艘具备自主航行功能的“筋斗云0号”货船在珠海完成货物运载首航。随着一声汽笛响起,装载着珠海东澳岛特产的“筋斗云0号”正式启航,驶向港珠澳大桥1...
行业资讯
2020-01-15 13:35
视频 | 英国伦敦拟建地下物流网络,预计2022年投入运营
英国伦敦拟建地下物流网络预计2022年投入运营单线路每年可交付6亿包裹▼由于道路资源分配和交通拥堵等问题,人们开始思考解决方案。第五类运输系统——地下物流系统(Underground Logistic Syste...
行业资讯
作者: 黑椒先生
2020-01-15 10:31
AGV在华东百令固体制剂车间的物流搬运应用
文|机科发展科技股份有限公司焦健、郝询、张胜、陈浩、孔祥震本文结合华东医药股份有限公司杭州百令生物科技有限公司(以下简称“华东百令”)的固体制剂车间案例,集中展示了AGV在制药生产过程中...
行业资讯
作者:焦健 等人
2020-01-15 10:24
工业焊接机器人的焊接步骤
我国是世界上的工业大国,随着科学技术的不断进步,工业制造技术得到了很大的提高,焊接工业机器人出现在很多的领域中,焊接机器人的使用,标志着焊接技术迈向了自动化发展的时代。大家知道工业机...
行业资讯
工业机器人
作者:库比克工业集团
2020-01-15 10:20
最新探访!看看未来之城的“无人”元素
没有传统收银台的无人超市、没有司机的无人驾驶车、刷脸入住的智慧酒店……这些“无人”元素,在摸索中打造雄安这座未来之城的智慧基因↓↓↓12月10日,消费者在雄安新区的无人超市进行注册。新华...
行业资讯
作者:新华社
2020-01-14 14:16
济南先行区未来将试点自动驾驶公交 还将建设智慧物流系统
在《山东新旧动能转换综合试验区建设总体方案》中明确提出,济南新旧动能转换先行区(以下简称先行区)要建设“现代绿色智慧之城”。智慧先行区如何规划建设?1月7日,记者从先行区管委会获悉,在近期...
行业资讯
作者:大众网
2020-01-14 13:56
AGV对于汽车制造业的作用有多大
汽车生产制造中,过去由叉车和拖车等设备搬运零部件,直到AGV小车的出现颠覆传统的搬运模式。AGV小车凭借柔性化、无人化、智能化等传统搬运设备所无法比拟的优势,被越来越多的汽车制造商所认可。...
行业资讯
作者:米克力美
2020-01-14 13:47
简述对工业机器人的认识
工业机器人是自动执行工作的机器装置,是靠自身劳动力和控制能力来实现各种功能的一种机器。它即可接受人类指挥,也可按照预先编写的程度运行,现代工业机器人还可根据人工智能技术制定的原则纲领...
行业资讯
作者:丹巴赫机器人
2020-01-14 11:19
码垛机器人应用详解
码垛机器人的功能丰富多样,可以替代人工搬运、码垛、生产上可以迅速提高公司的生产效率和产能。且同时能够减少人力搬运所造成的出错;机器人码垛系统可进行全天候的作业,配备机器人能替代不少工人...
行业资讯
作者:丹巴赫机器人
2020-01-14 11:04
共
10543
条|
366
/
703
页
首页
上一页
364
365
366
367
368
下一页
末页
热点资讯
1
中国AGV网上周热点回顾(2026年3月16日-3月20日)
推荐图文
2021年叉车AGV加速发展
王清宪省长在埃夫特调研时指出:模式创新加快技术创新和产品创新的落地
AGV小车—汽车发动机行业应用现场
美国Formic Technologies公司为制造商提供低时薪的租赁工业机器人服务
医疗用AGV小车大显身手,实现医院物品传输自动化!
宾通智能CEO龚超慧:排产决策是智能生产的关键
干货 | 详解海柔创新3C制造智慧物流方案新实践
再迎机器人产业“过江龙”,顺德北滘万亩机器人小镇正逐步成型!
优艾智合荣获「最佳数智化赋能」奖
大城小事 | 一个平凡而又不平凡的工作日
最新资讯
更多>>
中国AGV网上周热点回顾(2026年3月16日-3月20日)
中国AGV网上周热点回顾(2026年3月9日-3月14日)
"质量安全与机器人产业健康有序发展”系列活动暨首届机器人检验检测与标准认证研究大会在福州举行
中国AGV网上周热点回顾(2026年3月2日-3月7日)
杭叉集团|聚力而行,共赴山海——杭叉集团外销系统2025年度总结表彰暨业务研讨会圆满举行
立春序开,万象更新:工业车辆行业的“春之信”
中国AGV网上周热点回顾(2026年1月26日-1月31日)
杭叉海外|扬帆东南亚,奋进正当时:杭叉越南首届年会隆重召开
《科学美国人》:2026 CES 人工智能走出屏幕进入现实
生态大会|杭向未来,共绘AMR新图景
有机太阳能电池效率突破18%
关注官方微信
手机扫码看新闻