根据经营类型的不同,仓库可以分为自用型仓库、公用型仓库、合同仓库三大类,各类仓库的特点如表所示。
仓库经营类型选择模型
企业可以根据上述各种经营类型的特点和适用情况,选择合适的经营方式。当企业的特点不是非常明显时,应当比较各类经营方式的运营成本,选择成本较低的经营方式。
仓库经营类型选择的成本模型如图所示。
按用途选择仓库类型
按照用途的不同,仓库可以分为采购供应仓库、批发仓库、零售仓库、储备仓库、中转仓库、加工仓库、保税仓库等,各类仓库的用途及特点如表所示。
按货物特点选择仓库类型
每种货物均有其不同的保管特性,仓库规划人员还可以根据货物的特性设计不同的仓库类型,具体如表所示。
仓库选址规划工具
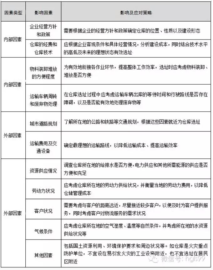
仓库选址需考虑的因素
在仓库选址过程中,应考虑经济因素、客户因素、自然因素、社会因素等多种因素。为了方便阐述,将这些因素分为内部因素和外部因素两大类,具体如表所示。
仓库选址需运用的策略
在仓库选址前,需运用合适的策略对选址问题进行定性分析。定性分析过程中,必须遵循以下三项原则。
费用原则:经济效益为仓库选址时最重要的考虑因素。
接近客户原则:仓库应尽量接近客户,以缩减运费并加快对客户需求的反应速度。
长远发展原则:选址工作要考虑到服务对象的分布状况及未来发展规划,给仓库扩容或发展预留一定的空间。
一般情况下,选址工作可以根据制造定位、中间定位、市场定位3项策略进行定性决策,具体策略如图所示。
仓库选址常用的方法和模型
对仓库进行大概的选址,确定仓库是靠近制造商还是客户后,就需要选用合适的方法和模型进行具体的选址决策,确定仓库的确切位置。
一般情况下,常用的方法包括因素评分法、重心法、线性规划法、德尔菲分析模型等,在这里海格里斯小编就不细讲了。
河北沃克金属制品有限公司坐落于风景秀丽、交通便利的河北新河工业园区。沃克公司创建于1996年,是一家以超市、仓储货架为主导、相关系列设施为配套,集开发、设计、生产、销售、服务于一体的金属产品加工企业。经过多年潜心经营,旗下自主品牌“海格里斯 HEGERLS”被誉为中国货架专家、中国名牌、国家免检产品荣誉称号,使海格里斯品牌插上了腾飞的双翅,迈入中国顶级品牌的行列。
进入市场十多年来,海格里斯产品覆盖了国内近三十个省市、自治区,设立了多家分公司、代理机构,产品远销欧美、中东、港、澳、台等国家和地区。年均销售额 2.3亿元人民币,从一个单纯的货架制造型企业发展成为提供全系列商业、物流配套装备实施方案及自动化商业、物流产品的专业企业。公司现有员工300多人,具有世界先进工艺的生产流水线48条,年生产能力30万节(套)标准货架.沃克公司以专业的队伍、严谨的管理、超卓的设备,着力打造海格里斯品牌货架,为中国石化、中国石油、通用汽车、联想等国内外几大著名超市卖场、物流、制造企业设计、开发、生产加工货架产品及相关配套设施。
作为货架专家,“尽显线条魅力”的海格里斯货架,激情奔放、彰显非凡、锐意革新、进取不息的精神,形成了海格里斯幻变灵动的设计语言;兼容并蓄、博采众长的虚怀,展现出纳百川之风范,将东方之韵与西方之谨完美合璧,形成了海格里斯超凡脱俗的个性与风格。美丽的缔造者与传播者------“海格里斯”, 恒久不坠的打造着时尚东方的商业货架新文化。
沃克公司于2000年通过了ISO9001国际标准质量体系认证,海格里斯®荣获河北省著名商标称号。2004年公司再获殊荣,海格里斯®被评为“中国名牌”。在打造商业货架文化的同时,沃克公司坚持用企业文化提升企业核心竞争力,使企业在发展中树立起良好的社会形象。“德容天下,志载百年”——“海格里斯”将一如既往秉承可持续发展的理念奋进不息,为建树辉煌的事业奉献光热,为锻造中国商业货架的生产业丰碑而永远向前。
2025-10-29 22:49
2025-10-29 22:42
2025-10-29 22:41
2025-10-29 22:39
2025-10-28 23:19
2025-10-28 23:19
2025-10-28 23:18
2025-10-28 23:17
2025-10-28 23:16
2025-10-28 23:13


