- VIP商家
- 苏州寻迹智行机器人技术有限公司
- 主要经营:agv、agv机器人、搬运机器人、移动机器人、无人叉车、AMR自主移动机器人、AGV搬运机器人、协作式机器人、辊筒式AMR、托盘堆垛叉车、举升堆高叉车、搬运叉车
- 经营模式:工业机器人厂商
- 所在地区:中国 江苏省 苏州市
- 周经理 女士
-
在线交谈:
- 手机:13656230952
- 邮箱:zhouweiling@zgreat.net
- 地址:相城区万里路88号元和高新智造工场9幢103室
近些年,我国航空航天的发展,从“望尘莫及”到“望其项背”,再到与世界强国同台竞技,实现了跨越式发展。新质生产力也逐渐成为推动我国经济发展的新引擎,在仓储物流领域,AGV无人搬运设备就属于新质生产力的代表之一。
目前,市场上应用广泛的AGV导航方式主要有电磁导航、磁条导航、二维码导航、激光导航、视觉导航等,而在航空航天领域运用较早的是激光导航方式,其根因主要是生产线多为保密车间,尽可能降低对现场环境改造以及后期维护、辅材更换的频次,激光导引最大的优点是定位精确,技术先进,地面无需其他定位设施,行驶路径可灵活多变,能够适合多种现场环境。寻迹智行助力某航天动力研究所内部物流智能化、无人化水平提升。
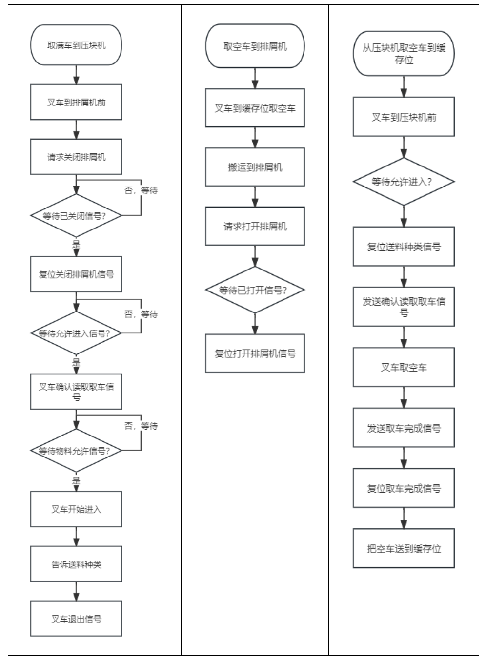
客户需求:
1、AMR小车需与现场设备对接:产线PLC、立库、缓存台、刀具工位点、五轴线、自动门等;
2、保密生产车间,现场不允许使用相机设备、不可新增反光柱等辅材;网络设备不可新设,仅允许延用原有设备;
3、舵轮AMR作业实现三种即停即走业务流程,并需要和CPS信号交互,允许后才可执行动作;
4、CPS会一次性下发3个无序任务至无人叉车作业,中间件需要将三个任务排序。
一站式解决方案:
1、定制化车体:差速式AMR8台、双舵轮式AMR2台、紧凑型堆垛叉车2台、充电桩4台;
2、软件系统:RMS中央调度系统、完成对接业务流程所涉及外部系统。
项目亮点:
1、存取准:基于保密性,现场不允许使用任何相机设备(如二维码相机、栈板识别相机),盲叉盲取,对接精度高达正负10mm;
2、调度强:一套调度系统实现三种不同运动控制模型,多种车型,同一场景内综合调度,高效动态交管,确保厂内内部物流安全;
3、对接快:数十家软件系统技术协议对接、近十个人机共用自动门对接,且确保系统控制开门后,人为按下降按钮失效;
4、交付短:项目前期沟通至完成部署实施上线,仅短短60天。










粤公网安备 44010602004352号