企业档案详细>>
- 普通商家认证商家
- 苏州艾吉威机器人有限公司
- 主要经营:AGV机器人、移动机器人、搬运机器人、AGV智能搬运系统、智能物流解决方案
- 经营模式:产研销综合服务商
- 所在地区:中国 江苏省 苏州市
友情链接更多>>
联系方式详细>>
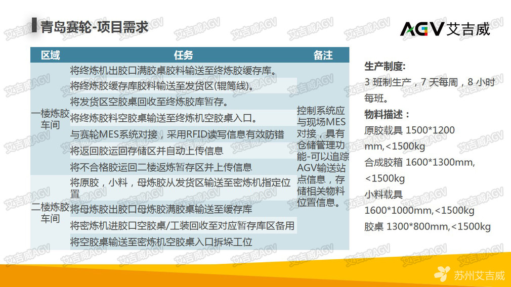
【案例介绍】轮胎行业智能工厂








更多智能工厂项目介绍点击这里!










粤公网安备 44010602004352号